Whole-body, immune-focused care for children and families with PANS or PANDAS.

If your child changed suddenly - emotionally, behaviorally, cognitively, or neurologically - and nothing has felt quite the same since, you’re not imagining it.

Pediatric Acute-onset Neuropsychiatric Syndrome

Pediatric Autoimmune Neuropsychiatric Disorders Associated with Streptococcal Infections

Autoimmune Encephalitis

Pediatric Acute-onset Neuropsychiatric Syndrome • Pediatric Autoimmune Neuropsychiatric Disorders Associated with Streptococcal Infections • Autoimmune Encephalitis •

Families come to us after abrupt onset anxiety, OCD, rage, tics, regression, school refusal, sensory overload, sleep disruption, or intrusive thoughts. Often, there was a clear trigger: a strep infection, another illness, a tick bite, mold exposure, or a season of intense stress.

Let’s get to the root cause.

At Hey Hey Mae, we support families navigating PANS and PANDAS by addressing the immune system dysregulation underneath the symptoms, not just managing behaviors on the surface.

Many parents tell us they’ve been dismissed, told this is “just anxiety,” or given tools that manage symptoms without addressing why they started. Others have tried antibiotics, supplements, therapy, immunosuppressants or medications - sometimes with partial or temporary relief.

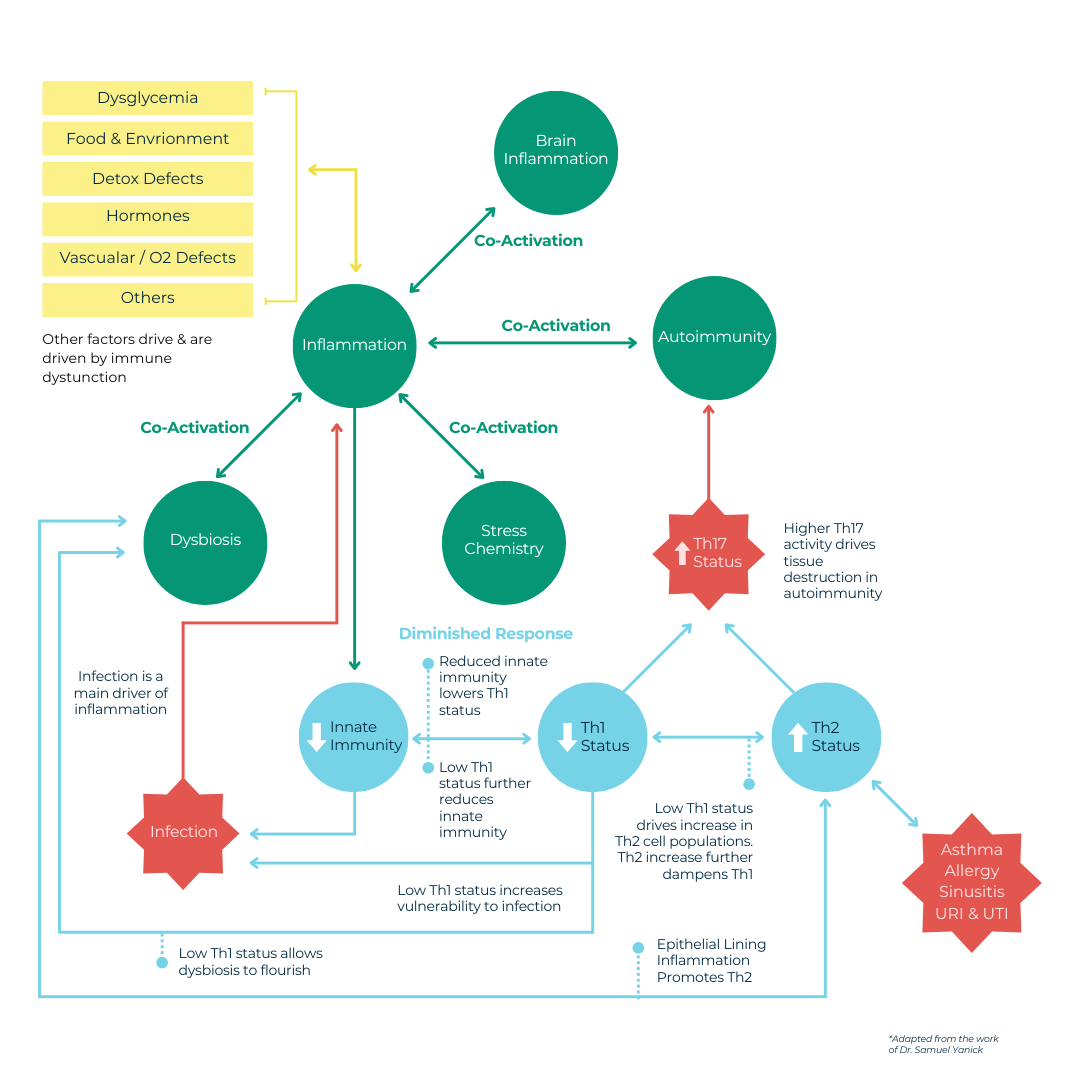
PANS and PANDAS are neuro-immune conditions. The behaviors you’re seeing are signals of a nervous system and immune system under stress, not character flaws or parenting failures.

We believe your child’s body is communicating - and with the right support, it can regain balance.

You’re Not Alone - and Your Child Isn’t “Broken”

You’re Not Alone- Listen In

Rather than organizing care around a diagnosis alone, we look at what’s driving immune confusion and inflammation in your child’s body.

In PANS/PANDAS, contributors often include:

  • Infections (strep and beyond)

  • Tick-borne or stealth pathogens

  • Mold and environmental toxins

  • Gut and microbiome disruption

  • Nutrient depletion

  • Nervous system overload and stress responses

Our work focuses on helping the immune system respond appropriately again - knowing what to fight, what to tolerate, and when to stand down.

How We Understand PANS & PANDAS

Our Immune Focused, Whole-Body Approach

Care at Hey Hey Mae is:

  • Family-centered and child-paced

  • Delivered in bite-sized, manageable steps

  • Built to reduce overwhelm and increase success

We don’t do everything at once. We layer support thoughtfully, adjusting as your child stabilizes and gains resilience.

Testing is used strategically - never as a checklist - and always explained thoroughly. Supplements are used for a time and a purpose, not forever. Food is foundational. Habits matter. Healing unfolds over time.

Our goal is not just improvement, but lasting wellness - helping children return to who they were before the triggering event, and often thrive beyond it.

We Believe…

Food is
medicine.

Every human is made to flourish.

Supplements are for a time.

Any body can heal when strategically supported.

What Care Looks Like

Families working with us can expect:

  • Thoughtful review of symptoms, history, and triggers

  • Clear explanation of what we believe is driving your child’s symptoms

  • Support for immune balance, gut health, detox capacity, and nervous system regulation

  • Guidance you can actually implement in real family life

  • Ongoing support so you’re not navigating this alone

Parents often tell us this is the first time care has felt calm, connected, and truly supportive.

Real Families. Real Progress.

PANS & PANDAS Foundational Care & Testing Package

Ready to start care with testing built in? This package is designed specifically for PANS and PANDAS families and includes the two most important foundations we need early on: a clear view of gut health and a comprehensive look at infections impacting the immune system.

A clear, supported way to begin care

PANS and PANDAS are neuro-immune conditions. To support immune regulation and recovery, we need to understand both what the immune system is responding to and how well the gut - one of the body’s primary immune organs - is functioning.

✔️ Full Pathogens & Chronic Infections Panel

This blood-based test (via blood draw or finger-stick blood spot) allows us to assess a wide range of infectious contributors commonly involved in PANS/PANDAS.

We evaluate exposure and immune response to:

  • Strep and other streptococcal species

  • Epstein-Barr Virus, Cytomegalovirus, Parvovirus B19

  • Mycoplasma

  • Bug-borne infections including Borrelia, Bartonella, Babesia, Anaplasma, Ehrlichia, Rickettsia

  • Toxoplasma

  • Herpes family viruses (HSV 1 & 2, HHV 6 & 7)

  • Coxsackie and other chronic viral contributors

This panel helps us understand what may be driving immune activation, inflammation, and neurological symptoms, so we’re not guessing or treating blindly.

What Testing This Package Includes

✔️ GI-MAP Stool Test (At-Home)

The GI-MAP provides a detailed look at the digestive tract and gut immune function — often referred to as the body’s second immune system.

This test helps us assess:

  • Beneficial bacteria and microbial balance

  • Digestive function and inflammation

  • Gut immune activity

  • Chronic infections such as H. pylori, C. difficile, pathogenic E. coli strains, Streptococcus, Staphylococcus, Enterococcus

  • Fungi, parasites, and common worms

For PANS/PANDAS children, strengthening the gut is often a critical step in calming immune overreaction and supporting brain health.

By beginning care with these two tests alongside Foundational Care & Ongoing Support, we’re able to:
  • Identify root contributors early
  • Create a more focused, efficient care plan
  • Support immune balance more effectively
  • Reduce trial-and-error approaches
This approach gives families clarity, direction, and support - without overwhelm.

Why We Start Here

Foundational Health Assessment

Not ready for ongoing care yet?

A single, in-depth visit to understand what’s driving symptoms and what to prioritize first — without committing to long-term care.

Foundational Care & 4 Months of Ongoing Support

This path includes a deep initial assessment plus steady, concierge-style support over time - because neuro-immune healing rarely happens in a single visit.

We know this road can feel scary and lonely. We also know - from walking it with many families - that children can recover, stabilize, and return to themselves when their immune systems are supported appropriately.

Health doesn’t have to be this hard. And you don’t have to do it alone.

A Final Word to Parents

Our services are completely tailored to your body’s unique journey and needs, with support layered intentionally over time to increase success and avoid overwhelm.

Frequently Asked Questions

  • We ask why, and why again until we’ve found the original cause of disfunction

    Instead of treating or diagnosing disease, we take a whole systems approach to improving your health. For example, you have on going stomach pain and alternating diarrhea. We know that it’s not just the Gastrointestinal system involved, but the immune system through healthy gut bacteria, the thyroid as it maintains your bowel speed, there may be infections of the GI Tract or poor nervous system communication from the brain or even nutrient deficiencies preventing healthy digestive secretions.

    With each client, our team uses your data provided from testing, a thorough health history, symptom surveys and a short study of your food and mood habits. This data is paired with our knowledge of the complete body’s workings and functions. For each client, we work through dialing in a nourishing diet, mineral balance, appropriate hydration, fatty acid balance, blood sugar regulation, restorative sleep, optimal digestion, effective stress relief and healthy movement. We then consider drainage, immune modulation, mitochondrial health, parasites, heavy metals, mold and fungus, immune imbalance and chronic pathogens.

    Whether each client needs walked through protocols to support these is bio-individual, specific and continually reevaluated by your practitioner during care. That means you’re not using supplements forever, protocols continually change and you see progress toward healing.

  • Our team members share a mix of medical, functional and health backgrounds. The foundational functional training we all share is Restorative Wellness Solutions: Gastrointestinal Healing, Optimizing Hormones, Nutritional Blood Chemistry, Autoimmune Factors, Brain Development and Injury, Optimizing Brain health, Deep detoxification and Mold Illness, Genetics and polymorphisms.

    Part of our team has the Nutritional Therapy Association’s Functional Nutritional Therapy Practitioner certification, including a physical, functional exam. Other trainings we have completed include: Certified Lyme Specialist, Chronic Infections, Bio-Individual Nutrition, Functional Blood Chemistry, Pediatric Intensive, Nourishing Hope Nutrition for Autism and ADHD, Autoimmunity, HTMA Testing and Mineral Balancing, Organic Acids Testing, Toxicity and Toxic Load, Wahl’s Protocol for Multiple Sclerosis, Autoimmune Paleo Diet (AIP), Polyvagal Theory, Disordered Eating, Trauma and Children’s Nutrition and development. In addition, several of our practitioners have various medical designations including Pharmacist, Registered Nurse, Labor and Delivery Nursing.

    We work together on every client case, refining our proven process with the great benefit of a team hive mind.

  • Our mission is to compassionately navigate your healing season, removing the root cause and restoring health through whole foods, the latest therapies and traditional wisdom, effectively restoring health. We will make foundational specific recommendations as early as your first session on nourishing diet, mineral balance, appropriate hydration, fatty acid balance, blood sugar regulation, restorative sleep, optimal digestion, effective stress relief and healthy movement.

    Supplemental protocols are build to be for a season, for a reason - never extending on complicated protocols for years. Multi-vitamin and mineral complexes, herbs, supplements, homeopathics, digestive aids, topical creams, bio-identical hormones are specifically combined for each client to create our proven results. For our younger clients, supplement protocols lean heavy on yummy chewable and liquid drops or tinctures. Adult clients, too, who prefer chewable or liquids or have specific needs find it our individual protocols meet their needs and preferences.

    We believe that clear is kind: each supplement or recommendation will be explained and specific, measurable to-dos will be assigned at the end of each session. We minimize confusion of your protocol, health and wellness information, using bio individuality as our guide.

  • While several of our providers have traditional medical designations, we do not prescribe medications. We can and do work with and to support your current medical goals, prescriptions and are trained on potential interactions. We often rely heavily our practitioner who is also a Pharmacist to educate and support those with multiple prescriptions.

  • We don’t! We work with all members of your family, men, too! 1 in 2 children in America suffer with a chronic illness including eczema, asthma, juvenile arthritis and diabetes. Time and time again, children prove to be the most ready-to-heal of all! We love working against this statistic and have further training in pediatrics, including Autism Spectrum Disorder, ADHD/ADD, Autoimmune disease, FPIES, Lyme and more.

  • Yes! We have worked successfully with many who have suffered from mold exposure. We often find this to be an immune trigger that has allowed other chronic infections to flare, surface or persist. Our extensive mold training allows us to support and direct you through Mycotoxin testing for your body as well as guide you through testing your home, surveying your environment, selecting mold remediation and more. We include drainage, detox, anti-fungal, limbic system retraining and many more supports in our comprehensive plan. You’ll experience this process step-by-step in a simple format.

  • When it comes to healing health challenges: the sky’s the limit. There isn’t a body that won’t benefit from the work we do to assess and support increasing health. Clients have had success navigating and improving: Eczema, Digestive Distress, Hashimoto’s Thyroiditis, Grave’s Disease, Chronic Fatigue Syndrome, Anxiety, Depression, Hypoglycemia and Hyperglycemia, Type 1 and Type 2 Diabetes, Small Intestine Bacterial Overgrowth (SIBO), IBS and IBD, Celiac Disease, Recurrent Streptococcal infections, Epilepsy and Seizure Disorders, Hypothyroidism and Hyperthyroidism, Leaky Gut or Intestinal Permeability, Multiple Sclerosis, Recurrent Epstein-Barr Virus or Mononucleosis, Lupus, Heartburn and Acid Reflux, Fibromyalgia, Juvenile Arthritis, High blood pressure, Lyme disease, Autism Spectrum Disorder, PANS, PANDAS, hormonal challenges, Polycystic Ovarian Syndrome (PCOS), painful PMS, painful periods, Sensory Processing Disorder, Ulcerative Colitis, Mold Illness, Crohn’s Disease, Rheumatoid Arthritis, MTHFR genetic mutations, Severe Acne, Parkinson’s Disease, Fertility Issues…

    Because our approach takes a whole-body perspective and continually improves your health status, finding healing for many layers of your health challenges is our promise.

  • We love to work with the most information available and can help advise you on what's helpful and what's not needed. While we will review these labs to help us understand your health story, and use the information when preparing protocols, we will not necessarily review them in detail. To have them reviewed in a session, you may purchase additional calls. Please ask your practitioner.

  • We see clients globally and in all parts of the United States. Testing availability varies for international clients by location, but some clients will find care useful and effective without testing. All tests are sent via mail or ordered through Labcorp and can be completed from the comfort of home or a draw center.

  • We accept HSA/FSA funds, credit, debit, cash and check. Hey Hey MAE does offer financing to a select number of clients, through payment plans. You may also be eligible to make use of Paypal Credit's 6 months with no interest agreement when monthly payments and full payoff in 6 months are completed. Please let us know if you’d like your invoice via PayPal.

  • knows what you're talking about!I I (Elizabeth) learned early in my health journey that a functional test is only as good as its reviewer. Our proven process and miles of happy clients are our proof of success. We spend the time, we comb through research, we update testing methods, we work tirelessly to get to the true root of your illness.

    When it comes to resolving your complex health challenge, we are training in and employ a variety of methods including nutraceuticals, varied traditional and functional testing, biofeedback, homeopathics, supplementation, diet change and more.

    Illness isn't built in a day or by one factor and your support needs to match that! Your health story is important to us and informs how your body got to where it is and how we’ll restore it back to health.

    All testing will be explained thoroughly to you, line by line, time made for questions and messaging always open for any more support you desire. We're here for you, we believe clear is kind and we are constantly seeking out more and newer education to get the job done, well!

    We’ve also been there: experience is our best teacher, and we have each had lengthy health journeys that resolved when we were able to put our specific training and methods to work on our own health. We’ll guide you with empathetic compassion from a place of experience.